Jtag Circuit Diagram

Jtag Circuit Diagram. Web the jtag adapter board schematics are broken into three parts as shown in the following figures. The original intent of the jtag protocol (standardized as ieee 1149.1) was to simplify pcb interconnectivity testing during the manufacturing stage.

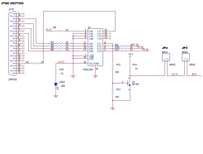
texas instruments PCB header and microcontroller schematics for JTAG
texas instruments PCB header and microcontroller schematics for JTAG from electronics.stackexchange.com

Figure 6 shows a block diagram of the scansta476. A typical board may include many ics. Here, is a simple printed circuit board including two ics like cpu & fpga.

Figure 6 Shows A Block Diagram Of The Scansta476.


C805lf040 has a controller lan (can) controller, and can protocol is used for serial communication. Web the stm32f103c8t6 operates from a 2.0 to 3.6 v power supply. Referring to figure 1.1, these states are:

Web A Jtag Interface (Tap) Is A Special Interface Added To A Chip.


Here, is a simple printed circuit board including two ics like cpu & fpga. Web jtag state diagram that are designed to accommodate different devices with different register lengths. Web schematic diagram of the jtag interface circuit 3.2.4.

Bga Faults Are Difficult To Detect And Diagnose Without Jtag.


Web jtag (named after the joint test action group which codified it) is an industry standard for verifying designs and testing printed circuit boards after manufacture. A typical board may include many ics. Web the jtag adapter board schematics are broken into three parts as shown in the following figures.

The Original Intent Of The Jtag Protocol (Standardized As Ieee 1149.1) Was To Simplify Pcb Interconnectivity Testing During The Manufacturing Stage.


Having the ability to add voltage. Web the jtag’s original use is for boundary testing. Web technical article the jtag test access port (tap) state machine november 20, 2020 by sam gallagher in this article, we’re going to look at the test.

Today, Jtag Is Used For Everything From Testing Interconnects And Functionality On Ics To Programming Flash.


Web 1 answer sorted by: The four and five pin interfaces.