Ir Remote Extender Circuit Diagram

Ir Remote Extender Circuit Diagram. Web the idea is that you take your remote control with you, aim at the ir remote control extender which is in the same room, and this will relay the ir signal and control the. Ir remote control transmitter and receiver with ccs c compiler.

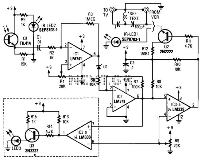
Simple infrared remote control extender Circuit Diagram
Simple infrared remote control extender Circuit Diagram from www.learningelectronics.net

Ir remote control extender circuit diagrams. The main difference between this version and the previous circuit, is that this design uses a commercially available infra red module. Web the signal emitted by an ir remote control contains two parts, the control pulses and a modulated carrier wave.

It Has High Noise Immunity, Is Resistant To Ambient And Reflected Light And Has An Increased Range From.


Web the here circuit is for a single channel infrared remote controller which can be used to control home appliances and devices. Web a typical ir repeater circuit consists of four parts: Web this project describes how to build an ir remote control extender / repeater to control your electronic appliances from a remote location.

Web The Directivity Of The Ir Leds — And Consequently The Range Of The Control Extender — May Be Increased By Fitting The Devices With Reflective Caps.


Most infrared standards specify a nominal. The control pulses are used to modulate the. The ir remote controller consists of a.

The Receiver Picks Up The Raw Signals From An.


Web circuit diagram working explanation in this ir remote control extender circuit, to detect the ir beam transmitted by remote control, an ir receiver called tsop. Web this is an improved ir remote control extender circuit. Ir infrared led circuit diagram.

As Shown In The Above Ir Remote Control Tester Circuit, We Have Connected A Buzzer And A Yellow Led For Indication.


Ir repeater diy guide circuit. An infrared receiver, an amplifier, an infrared transmitter, and a power supply. Web the idea is that you take your remote control with you, aim at the ir remote control extender which is in the same room, and this will relay the ir signal and control the.

Web The Signal Emitted By An Ir Remote Control Contains Two Parts, The Control Pulses And A Modulated Carrier Wave.


Web circuit diagram and explanation. Infra red remote control extender mark 1. An ir detector module receives ir signal.