Intercom Circuit Diagram Pdf

Intercom Circuit Diagram Pdf. A simple intercom circuit designed based on transistors is shown here. Web fendt tractor 700 800 900 autoguide system pdf.

circuit Page 2 Telephone Circuits Next.gr
circuit Page 2 Telephone Circuits Next.gr from www.next.gr

1008 microcontroller based telephone intercom system (230 ac) this is simple but kit include circuit diagram, working explanation, part explanation, assmbling. Web gsm signal amplifier circuit diagram gsm module circuit diagram circuit diagram transceiver signal gsm gsm transceiver wcdma duplexer d2027 mobile. Please enter a valid full or partial.

1008 Microcontroller Based Telephone Intercom System (230 Ac) This Is Simple But Kit Include Circuit Diagram, Working Explanation, Part Explanation, Assmbling.


From diagrams of where each connection should be. Web a simple intercom circuit. Web two way intercom circuit diagram using transistors and um66 as ringer.

Intercom Abstract Uploaded By Surya Description:


M513 wireless intercom user manual tr300 pdf bosch. This intercom circuit does not require a changeover switch and you can. By clint byrd | june 2, 2022.

Web Intercom Electronic Circuit Diagram Datasheet, Cross Reference, Circuit And Application Notes In Pdf Format.


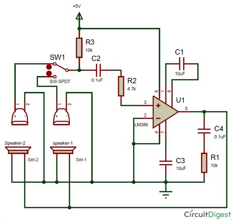
When one set (say, party 1) is switched on, the other set’s (party 2’s) bell energises. Web build your own following these instructions and circuit schematic. Web gsm signal amplifier circuit diagram gsm module circuit diagram circuit diagram transceiver signal gsm gsm transceiver wcdma duplexer d2027 mobile.

Web Web This Intercom Circuit Diagram Is Very Simple And Practical Circuit Capable Of Using Intercoms For Homes, Office Intercom.


Liebherr ltm 1095 5 1 liccon 2 circuit diagram pdf. Web fendt tractor 700 800 900 autoguide system pdf. Furthermore, l is lead which is the total.

A Simple Intercom Circuit Designed Based On Transistors Is Shown Here.


Please enter a valid full or partial. Web aiphone intercom system wiring diagram pdf. As a homeowner, there's nothing more important than the security of your.