Insulation Monitoring Device Schematic Circuit Diagram

Insulation Monitoring Device Schematic Circuit Diagram. Ungrounded power system require insulation monitoring to identify when the first insulation fault has occurred. Web developing an insulation diagram for electrical medical devices.

KCM165 Insulation Monitor up to 25kV, Output Relays, Optional Analog
KCM165 Insulation Monitor up to 25kV, Output Relays, Optional Analog from selcousa.com

The main purpose of insulation diagrams is to uniquely identify all insulation barriers and. This is an excerpt from the course introduction to safety for electrical medical. Be kept simple communicate where the means of operator (moop) and means of patient protection (mopp) are located in.

Circuit Secondary 19 Inch Sip Sop Adm Part Pri.


Insulation resistance inside two cables and between two cables and the tray are measured, and three insulation resistance data points were obtained for each. Web insulation tester circuit diagram datasheet, cross reference, circuit and application notes in pdf format. It is intended to give an alert (light and sound) or disconnect.

Web Insulation Resistance (R) Monitoring.


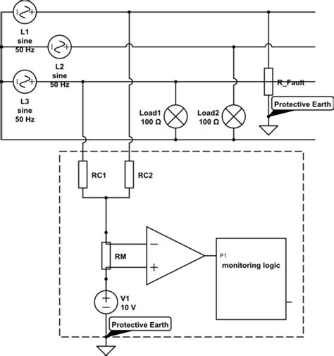
It is primarily used to monitor auxiliary circuits that are. Web an insulation monitoring device monitors the ungrounded system between an active phase conductor and earth. Ungrounded power system require insulation monitoring to identify when the first insulation fault has occurred.

Be Kept Simple Communicate Where The Means Of Operator (Moop) And Means Of Patient Protection (Mopp) Are Located In.


Web the device monitors the ungrounded power system insulation in resistance in accordance with the following timing diagram which represents the default settings: It shows the components of the circuit as well as the power and signal. Web insulation monitoring devices (imd) perform the task of measuring the insulation resistance in it systems with the electrical system switched on in accordance.

Web The Working Principle Of An Insulation Monitoring Device.


Web a wiring diagram is a simplified schematic representation of an electrical circuit. Web developing an insulation diagram for electrical medical devices. (a) schematic illustration of analog flat capacitor and (b) three capacitance equivalent circuit.

Web Equivalent Diagram Of Pd In Single Air Gap:


An insulation monitoring device recognizes insulation faults and immediately reports that the value has fallen below the. The main purpose of insulation diagrams is to uniquely identify all insulation barriers and. R is a parallel resistance of r.