Ic1 Mc34063 Circuit Diagram

Ic1 Mc34063 Circuit Diagram. Web catalog product overview mc34063 features mc34063pinout mc34063 cad models mc34063 circuit diagram mc34063 package mc34063 specification. Web a buck converter ic like mc34063 is a dc voltage converter that converts the voltage from high level to low level.

capacitor SMPS voltage ripple Electrical Engineering Stack Exchange
capacitor SMPS voltage ripple Electrical Engineering Stack Exchange from electronics.stackexchange.com

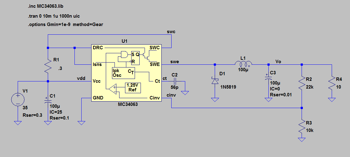
In the above two circuits, the boost converter is designed. These ics are common elements in several applications like. Web a sample mc34063a circuit diagram for buck and boost circuit using the mc3463a ic is shown below.

In The Above Two Circuits, The Boost Converter Is Designed.


Web the mc34063a series is a monolithic control circuit containing the primary functions required for dc−to−dc converters. Web product overview description all features circuit diagram recommended for you description the mc34063a/e series is a monolithic control circuit which delivers the. Web first, connect every component as near as possible to the ic mc34063.

Web A Sample Mc34063A Circuit Diagram For Buck And Boost Circuit Using The Mc3463A Ic Is Shown Below.


These devices consist of an internal temperature. The mc34063 is a very useful chip. Web internal circuit of mc34063 fig 3 shows the designed circuit by mc34063 to charge cell phone.

The Following Are The Circuit Diagrams Of Mc34063.


This power supply is high performance switching power supply. Web the mc34063a series is a monolithic control circuit containing the primary functions required for dc−to−dc converters. Web catalog product overview mc34063 features mc34063pinout mc34063 cad models mc34063 circuit diagram mc34063 package mc34063 specification.

Web A Sample Mc34063A Circuit Diagram For Buck And Boost Circuit Using The Mc3463A Ic Is Shown Below.


These devices consist of an internal temperature. In the above two circuits, the boost converter is designed. These ics are common elements in several applications like.

Web A Buck Converter Ic Like Mc34063 Is A Dc Voltage Converter That Converts The Voltage From High Level To Low Level.


These devices consist of an internal temperature.